þ circRNA测序
circRNAs(circular RNAs,环形RNA分子)是一类不具有5'末端帽子和3'末端poly(A)尾巴、并以共价键形成环形结构的非编码RNA分子。circRNA主要来源于内含子或外显子,在mRNA前体分子可变剪接加工过程中通过反向拼接或套索内含子的方式产生,具有进化上保守、结构稳定以及组织表达特异性等特征。circRNA可以作为竞争性内源RNA(competing endogenous RNA,ceRNA)结合胞内miRNA,阻断miRNA对其靶基因的抑制作用。
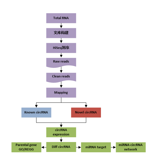
环状RNA(circular RNA,circRNA)是在转录过程中,通过可变剪接形成的一类首尾相接的环状RNA分子。高等动物中circRNA的种类和含量远远超过预期。最近的研究发现circRNA可以作为“microRNA海绵”,即竞争性内源RNA(competing endogenous RNA,ceRNA),结合胞内miRNA,阻断miRNA对其靶基因的抑制作用。circRNA也可与蛋白形成复合体调节下游的靶基因。另外,circRNA的表达呈现出很强的组织特异性,也暗示circRNA具有重要的生物学功能。基于Illumina HiSeq平台的circRNA测序能够快检测样本中circRNA的种类并进行表达定量,结合生物信息学挖掘手段,研究circRNA的功能和调控机制。
技术路线

² 样本类型:total RNA
² 样本总量:>=5 μg
² 样本浓度:>=50 ng/ul
² 推荐数据量:>=12 Gb/样本
专注组学 精准定位 用心服务 帮您实现科研价值
——