
客户单位:第三军医大学
期刊:Cell Death & Differentiation
IF :15.818
技术手段:RNAseq、Co-IP等
本研究测序及分析由中科普瑞合作完成
研究背景
造血干细胞(HSC)通过平衡自身自我更新和分化的能力,在维持造血系统的稳态中发挥着重要作用。成人造血干细胞主要存在于骨髓(BM)微环境中。正常情况下,只有小部分HSC在细胞周期中活跃,维持沉默是HSC的基本特征,这也对保存干细胞库至关重要。研究表明,HSC的命运受到各种调节因子的严格控制,但由于HSC在人群中的高度异质性,其潜在机制尚未完全揭示。本研究鉴定CD63是HSC的功能标志物,并揭示了其参与调控TGFβ 信号转导在造血干细胞沉默中的作用机制。
研究思路

主要结果展示
CD63在HSC亚群细胞表面分布不均,在静止HSC细胞中高表达

CD63高表达的HSC表现出较强的自我更新和骨髓分化能力

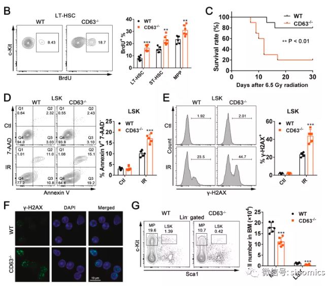
敲除CD63导致小鼠造血干细胞数量减少

CD63缺失导致HSC沉默损伤

CD63缺失会影响造血干细胞的长期再生能力

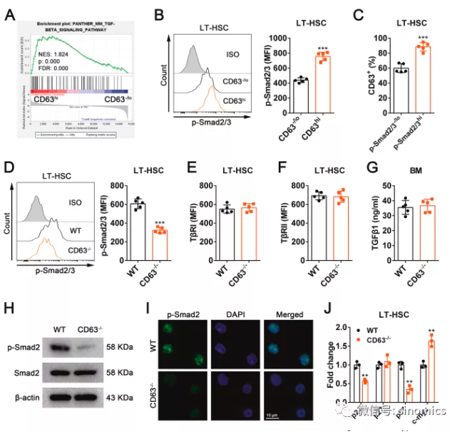
CD63缺失影响造血干细胞中TGFβ信号通路

CD63通过与TGFβ受体I/II相互作用调控TGFβ信号通路

机制模型图

专注组学 精准定位 用心服务 帮您实现科研价值
——