2020年12月,复旦大学生命科学院生物统计与计算生物学系姚音团队,在Molecular Psychiatry杂志上发表文章《Genome-wide DNA methylation analysis of peripheral blood cells derived from patients with first-episode schizophrenia in the Chinese Han population》[1](IF=12.384),通过集中研究中国人群中首发精神病患者,探讨DNA甲基化在精神分裂症发病机理中的重要作用,排除了长期抗精神病用药或疾病进展可能对研究带来的干扰。同时可对于开发精神分裂症的分子标志物和治疗靶点提供宝贵的资源。

01
核心概要
— 精神分裂症的研究现状
✴ 目前针对精神分裂症的大规模EWAS研究都是源于外周血细胞或死亡捐献的脑组织,这些样本往往受到了治疗干预或疾病进展的影响;
✴ 大规模EWAS研究未考虑到人群分层,以及首发疾病和非首发疾病,同时精神分离症EWAS研究中尚无大规模的中国人群队列研究。
— 本文的创新
✴ 聚焦精神分裂症首发病例,所纳入病例全部都是首发病人;
✴ 选择中国人群,纳入近千个病例(469 Case vs 476 HC)。
02
研究结果
— EWAS分析发现精分特异甲基化变异位点
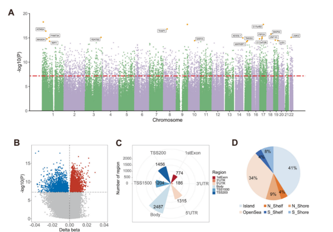
通过前期数据处理和过滤,在EWAS中校正细胞组分、年龄、性别等因素后,共发现4277个DMP(Bonferroni adj.P<0.05),共映射到3346个基因,其中上调(hypermethylated)2534个CpGs,下调(hypomethylated)1743个CpGs。这些DMP位点主要集中基因调控区域,少部分在基因Body区;以及集中在CpG island或shore、shelf,少部分在Open Sea。【Fig. 1】

Fig. 1 首发精分患者与健康对照之间的甲基化差异
下表展示了Top20的DMPs结果。其中最为有意义的基因包括C17orf53(1.34×10-12)、THAPA1(1.15×10-11)、KCNQ4(3.11×10-11)。其中,KCNQ4是KV7家族钾离子通道的成员,与神经元兴奋和神经系统发育相关。此外,cg16086782定位到SHANK2基因,此前被报道为精分风险基因;cg09392443定位到GAD1启动子,该基因的可变剪切和表观遗传变化可导致前额叶皮层和海马体的GABA功能障碍。【Fig. 2】


Fig. 2 Top DMP的琴线图
— 精分特异的差异甲基化区域
研究使用DMRCate方法共检测到6325个差异区域,映射到6264个基因。其中最大的变异区段定位到第六号染色体,包括94个差异甲基化位点,映射到RGL2基因。而差异最显著的DMR定位到第二号染色体,包括19个CpGs,映射到HPCAL1基因。图片展示了HPCAL1基因的甲基化变异和P值。研究提供了强有力的证据表明精分中存在特定的差异甲基化区段变异。【Fig. 3】

Fig. 3 HPCAL1基因的区域曼哈顿图展示
— GO富集和网络分析
对DMP开展GO富集分析,共鉴定到118个GO(adj.p < 0.01)。最显著的包括神经元的投射延伸,轴突发生,神经元凋亡过程,支持了精分的神经发育起源假说(如图Fig. 4)。同时,Wnt信号通路也显著富集,该通路与神经发育和神经系统调节密切相关。此外,GO富集的基因在GO内部和GO间表现出强烈的蛋白-蛋白相互作用,暗示这些网络共同作用于精分。【Fig. 4】

Fig. 4 GO富集结果与DMP的蛋白互作网络
— 基于EWAS和GWAS的共定位分析
份研究解释了与精分密切相关的139个DMPs,映射到126个基因。这些位点与此前报道的GWAS研究中的133个精分风险SNP呈现共定位(EWAS结果的CpGs和GAWS结果的SNPs共同定位到相同的基因或邻近的区段)。如下图展示了第7号染色体共定位的cg04894216和rs13230421,定位到GRM3基因,该基因可能通过影响谷氨酸能神经传递和突出可塑性引起精分的风险。【Fig. 5】

Fig. 5 GRM3基因的共定位
03
小结
本文通过Logistic回归模型研究首发精分队列与性别、年龄配对的健康人群样本的表观遗传变异。研究技术选择了主流的、性价比极高的甲基化芯片(Illumina Infinium Human MethylationEPIC BeadChip,又称850K)。先前的研究已明确使用血液样本研究精分分裂症的可行性[2],使用血液样本作为研究样本也可以为分子标志物的开发提供依据。需要注意的是,EWAS研究通常需要在构建回归模型的时候移除细胞组分异质性带来的偏倚。结果假设检验阶段会用到Bonferroni检验。最后,文章联合已有的GWAS文献研究结果,可以看到association-SNP位点与association-CpGs位点共定位于相同的基因,一方面佐证了研究结果的可靠性,另一方面也暗示SNP位点与CpGs存在的潜在关系,可以考虑从因果关系等方面开展进一步工作。
整体上文章研究思路清晰,脉络清楚。同时,在文章的method部分给出了详细的分析步骤以及在Data availability部分给出了Code。本文可作为EWAS研究参考的典型文章,值得借鉴,强烈推荐!
中科普瑞专注于DNA甲基化和单细胞研究,在大型队列研究项目有丰富的实验经验和分析经验,涉及环境研究、多基因复杂疾病、遗传病以及肿瘤研究方向,欢迎各位老师咨询合作!
04
参考文献
1. Li, M., et al., Genome-wide DNA methylation analysis of peripheral blood cells derived from patients with first-episode schizophrenia in the Chinese Han population. Mol Psychiatry, 2020.
2. Chen, J., et al., Association of a Reproducible Epigenetic Risk Profile for Schizophrenia With Brain Methylation and Function. JAMA Psychiatry, 2020. 77(6): p. 628-636.
专注组学 精准定位 用心服务 帮您实现科研价值
——