Lnc-M2 controls M2 macrophage differentiation via the PKA/CREB pathway
期刊:Molecular Immunology
IF:3.064
合作单位:南方医科大学深圳医院
本研究表达谱芯片部分由中科普瑞合作完成
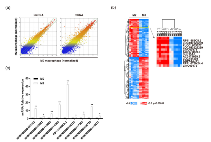
lncRNA通过调控巨噬细胞的发育及其对病原菌和病毒感染的反应,在M1巨噬细胞的形成过程中发挥着重要作用。但目前对lncRNA介导的M2巨噬细胞极化的功能及调控机制的研究较少。在本研究中,通过芯片分析和qPCR验证发现在人单核细胞来源的M2巨噬细胞相较于M0巨噬细胞lnc-M2存在高表达;继而展开细胞实验,敲低lncM2后研究对M2巨噬细胞吞噬能力和分化的影响,并探究其可能的调控机制。本研究证明了转录因子STAT3可以促进lnc-M2的转录,并通过PKA/CREB途径促进M2巨噬细胞的分化。本研究强调了M2巨噬细胞分化的一种新机制。
主要研究结果
芯片实验发现M2巨噬细胞中lnc-M2高表达,定量实验结果与芯片一致。lnc-M2定位于M2巨噬细胞的细胞核和胞质,其敲低增强了M2巨噬细胞的吞噬能力。RIP实验结果表明,蛋白激酶A (PKA)是lnc-M2相关的RNA结合蛋白。PKA下游的关键转录因子cAMP反应元件结合蛋白(p-CREB)在沉默lnc-M2的M2巨噬细胞中低磷酸化。机制研究发现,随着lnc-M2启动子区表观组蛋白修饰标记的上调,转录因子STAT3促进了lnc-M2的转录,说明STAT3激活了lnc-M2,并最终通过PKA/CREB途径促进了M2巨噬细胞的分化过程。


专注组学 精准定位 用心服务 帮您实现科研价值
——