文章题目:MpbR, an essential transcriptional factor for Mycobacterium tuberculosis survival in the host, modulates PIM biosynthesis and reduces innate immune responses
作者单位:华中农业大学
影响因子:4.65
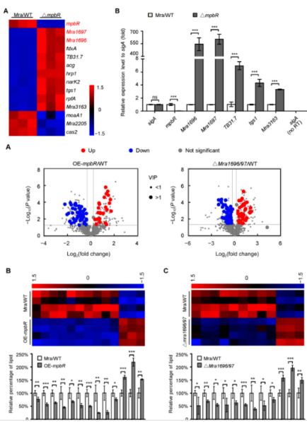
研究内容:结核分枝杆菌是一种细菌病原体,其的独特的包膜成分有帮助细菌逃避宿主的免疫监测的作用。核分枝杆菌的细胞膜含有独特的脂质成分—磷脂酰肌醇甘露糖苷(PIMs)及其衍生物是结核病宿主与病原体相互作用的重要分子。然而,这些特殊脂质的生物合成调控及其对受感染宿主细菌的影响尚不清楚。在这项研究中,研究了由结核分枝杆菌H37Ra Mra1695编码的一种假定转录因子,命名为MpbR。转录组测序发现该因子负调节两个转运蛋白基因的表达,并且影响结核分枝杆菌细胞壁中Ac1PIM2和Ac2PIM2的代谢稳态。MpbR的过表达可抑制酰化的PIM类脂质的积累,提高巨噬细胞中M. tuberculosis的生存能力。MpbR会增加感染小鼠肺部的负担并加剧其炎症。这些发现为结核分枝杆菌脂质代谢的调控及其与结核分枝杆菌发病机制的关系提供了新的见解。

转录组测序差异基因结果展示
专注组学 精准定位 用心服务 帮您实现科研价值
——