
研究背景
随着纳武单抗(Opdivo)和派姆单抗(Keytruda)在国内陆续获批,PD-1/PD-L1免疫检查点抑制剂受关注程度上了一个新高度。虽然抗PD-1/PD-L1治疗在部分非小细胞肺癌(NSCLC),黑色素瘤患者中取得了很好疗效,但该疗法并不能适应所有人群。为了精确筛选免疫疗法的受益群体,目前已经提出了多种marker,如PD-L1表达、肿瘤突变负荷(TMB)、微卫星不稳定、新生抗原以及淋巴浸润的免疫微环境等。其中肿瘤突变负荷TMB已被证实与多种肿瘤的免疫治疗响应相关性高而倍受关注,然而并非所有高TMB患者都能响应免疫治疗,低TMB患者中也存在受益人群。例如在CheckMate-032临床研究中,高TMB、中等TMB、低TMB三组人群的有效率分别为62%、20%、23%。所以目前亟需更精准的指导免疫治疗的生物标志物,其中DNA甲基化修饰就是一个很好的选择,2018年一项发表在柳叶刀子刊上的报道显示一组301个CpG位点的panel对于PD-1免疫治疗疗效的预测取得了很好的效果。

表观遗传修饰尤其是DNA甲基化与基因组稳定性密切相关。那么将DNA甲基化与TMB联合作为分子标志物是否能得到更好的效果呢?中国医学科学院肿瘤医院王洁教授课题组通过探究非小细胞肺癌(NSCLC)中的TMB与DNA甲基化的相互关系,试图寻找NSCLC免疫治疗的潜在替代/互补生物标志物。
2019年7月26日,中国医学科学院肿瘤医院王洁教授团队在Journal for Immuno Therapy of Cancer杂志上发表文章Epigenetic alterations are associated with tumor mutation burden in non-small cell lung cancer,发现肺癌表观遗传变异与肿瘤突变负荷TMB有关。中国医科院肿瘤医院王洁教授为本文通讯作者。中国医学科学院肿瘤医院蔡良良博士与白桦教授为该研究的共同第一作者。
中科普瑞基因科技(表观星图计划-中国十万人甲基化组计划项目执行方)在本项目中与王洁教授团队紧密合作,利用其在甲基化、免疫相关分析上的优势,为文章数据分析提供了技术服务。
研究方法
研究人员收集了在放化疗前的89例肺癌(65例腺癌和24例鳞癌)手术标本,采用全外显子测序技术(WES)分析体细胞突变,利用850K DNA甲基化芯片分析全基因组DNA甲基化修饰变化和拷贝数变异(CNA)。随后结合两个组学层面数据,深度挖掘其内在联系。此外,文章还结合TCGA肺癌数据对联合分析结果进行验证。
研究结果
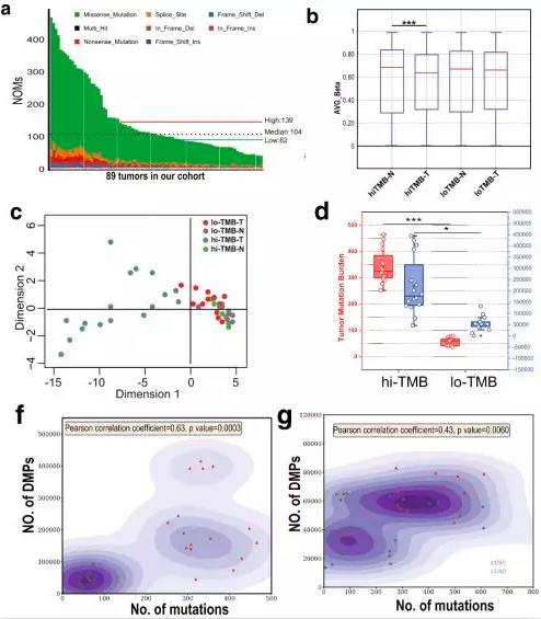
1. 高TMB组与低TMB组的DNA甲基化变化不同
研究人员首先根据全外结果,将患者分为Hi-TMB、Medium-TMB、Low-TMB三个组。将TMB-High的肿瘤组织和癌旁以及TMB-Low的肿瘤组织和癌旁对比分析发现,TMB-High group的肿瘤和癌旁组织的DNA甲基化水平存在显著性差异(p<0.001),而在TMB-low group的癌与癌旁没有观察到这种差异,MDS图表现出hi-TMB-T与hi-TMB-N明显分开。箱线图与热力图(g为TCGA数据)进一步证明了hi-TMB组较lo-TMB具有更多的DMP位点。

图1 肺癌中hi-TMB组的DNA甲基化变异存在显著差异
2. hi-TMB组具有更多的拷贝数变异
肿瘤中的甲基化变化与基因组的不稳定性密切相关, 而拷贝数变异是一种基因组不稳定性的具体呈现方式。上文中看到了TMB与甲基化变异的正相关性,作者进一步分析了TMB与拷贝数变异的关系。通过850K甲基化芯片数据分析拷贝数变异发现,Hi-TMB中具有更多的CNV结构变异,而相比之下lo-TMB更加稳定。分析发现,Hi-TMB具有更多的基因组缺失和扩增。GO富集分析发现频繁扩增区域的基因主要集中在Jak-STAT信号传导途径(hsa04630)和细胞因子-细胞因子相互作用(hsa04060)途径中。
3. hi-TMB组的DNA甲基化变异主要发生在基因的启动子区域
随后研究人员深度挖掘hi-TMB组癌跟癌旁组织的DMP,前六位分别为(cg16732616/DMRTA2、cg26521404/HOXA9,cg20326647/基因间区,cg02443967/TLL2,cg09792881/DMRTA2,cg16928066/EMX1),并发现hyper-DMPs主要集中在转录起始位点TSS附近,而hypo-DMPs向TSS上游位移。随后对启动子区(TSS1500、TSS200、5’UTR、1st Exon)深度挖掘,一共找到DMP邻近的1666个基因,其中有437个基因在TCGA的NSCLC中得到验证。通过热图,展示了与这437个基因相关的所有4916个probes,在hi-TMB组中表现出显著的不同,其中99个基因与肺癌密切相关。

图3 hi-TMB组的DMP深度挖掘
此外,作者还将中国人群和TCGA数据库的WES数据进行了比较,发现中国人群中具有更少的非同义突变(NOMs),同时还发现吸烟与TMB和NOMs之间存在显著差异。

图4 中国和TCGA肺癌人群的比较分析
临床上,TMB可作为PD-1/PD-L1治疗的生物标志物,也有研究报道DNA甲基化可作为PD-1治疗的预后标志物。这是第一篇将TMB与DNA甲基化变化直接联系的文章,在研究队列和TCGA中均证实了两者相关性,在hi-TMB患者中存在更多的DMP和CNA。本研究结果将为PD-1/PD-L1治疗的多组学生物标志物开发提供理论指导与数据基础,对于免疫治疗的分子机制研究也具有重要意义。
表观星图
表观星图计划(2018—2019)
2018年3月23日,中科普瑞发布国内首个十万人甲基化组计划—『表观星图计划』(Epigenetics Atlas Project)。该计划通过大量甲基化数据的积累,成为表观或甲基化数据质量标准制定者,提供基于甲基化的临床基因检测和消费型基因检测服务。同时,在DNA结构和功能层面开发面向临床快速、准确诊断型产品。目前,星图项目组与各合作单位,就肿瘤(包括肺癌、胃癌、食管癌、淋巴瘤等)甲基化研究、糖尿病等慢性病甲基化研究、精神类疾病甲基化研究、法医学表型研究、双生子甲基化研究等进行合作。首批合作单位包括中国医学科学院肿瘤医院、中科院计算所、中科院上海生命科学研究院、上海交通大学医学院、上海市第一人民医院、上海交通大学附属第九人民医院、司法鉴定科学研究院、北京市中医研究院、浙江大学、广州医科大学、西安交通大学第一附属医院等。
2019年,中科普瑞与各合作方紧密联合,已建立了针对微量样本的甲基化检测技术、甲基化捕获测序,羟甲基化检测等创新型工具和技术方法;同时,有效整合基因组、转录组、表型组、暴露组大数据,为解析我国疾病发生的精准表观遗传可塑性机理提供研究基础。此外,中科普瑞还将继续投入研发力量开发甲基化研究分析创新型工具和技术,包括 DNA 和 RNA 甲基化修饰、编码和非编码 RNA剪接和组蛋白修饰的全新检测与研究方法,提高检测精准性、分辨率、灵敏度和覆盖度,降低检测费用,实现cfDNA、单细胞临床样品高效检测。
表观星图计划/甲基化研究合作联系邮箱:market@sinomics.com
专注组学 精准定位 用心服务 帮您实现科研价值
——